一、报到时间、地点
太阳集团tyc1512014级非全日制工程硕士研究生(见附件1:录取名单)于
编入南京班的(含提前跟班已完成部分课程学习的、本次录取的考生)请准时到校报到取得学籍。我院连云港工程硕士班、南通工程硕士班报到时间另行通知。如有特殊情况请与学院联系。
二、入学报到须携带以下材料
1.《2013年在职人员攻读硕士学位研究生录取通知书》 注:由于录取通知书来不及发放,报到时请到大厅学院所在点领取。
2.本人身份证件原件;
3.本科毕业证书、学士学位证书原件;
4.1寸免冠证件照片2张;
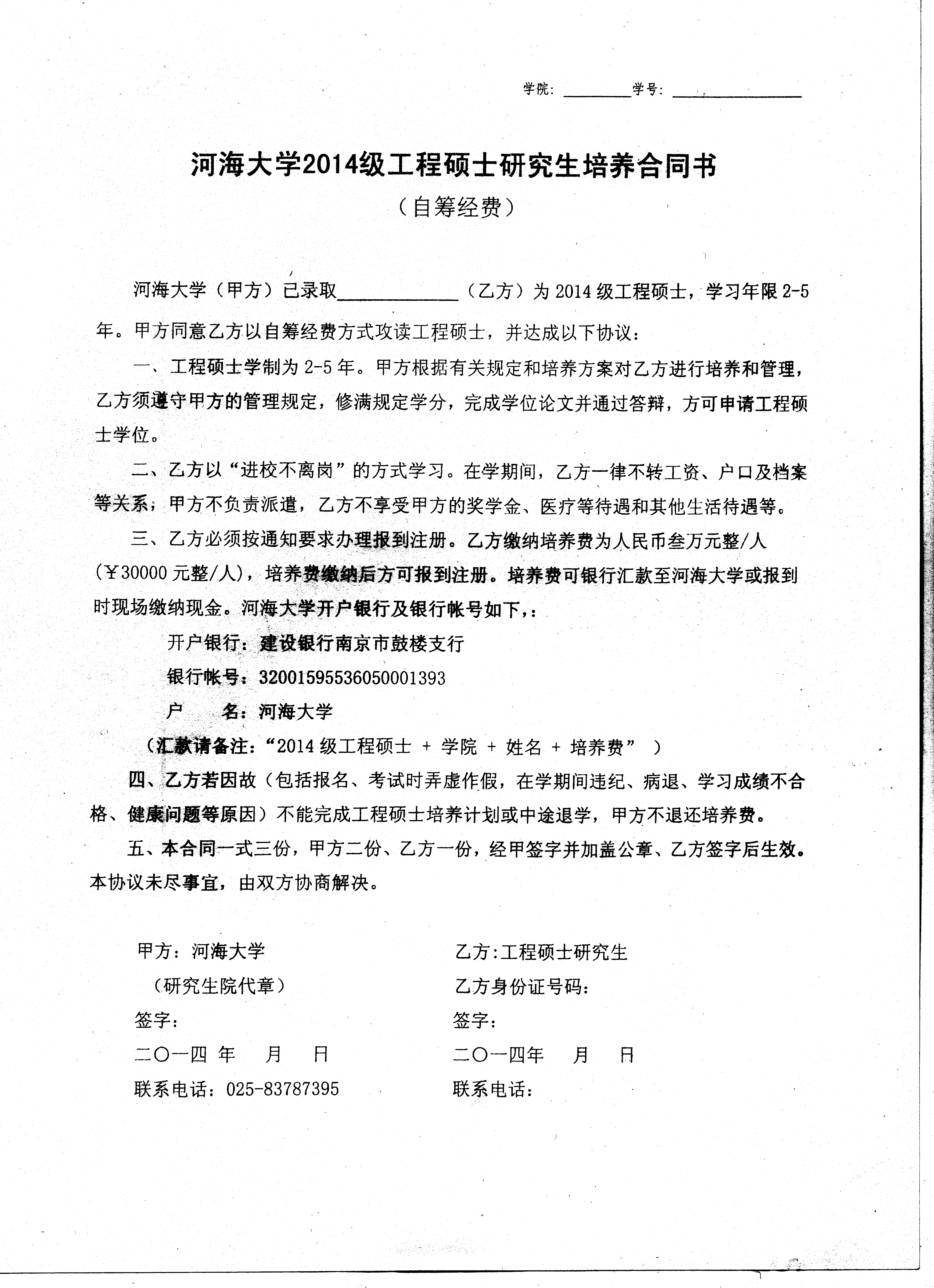
5.《河海大学2014级工程硕士培养合同书(自筹经费)》一式三份。注:合同书(扫描件)见附件2:工程硕士培养合同书。请事先下载签字,报到时交学院,也可以与《录取通知书》一同领取,到学院报到时当场签字;
6.缴纳培养费的银行汇款凭证;
三、报到(先到闻天馆一楼大厅土木院报到点领取录取通知书)
第一步:持录取通知书到研究生院报到处报到
1、研究生院核证;
2、缴纳学费;
培养费可在报到前七天通过银行信汇(请务必提前办理,报到时须出具汇款凭证),也可以在报到时缴纳现金。开户银行:中国建设银行南京市鼓楼支行;户名:河海大学;银行帐号:32001595536050001393(汇款请务必备注:“2014级工程硕士+ 土木院 + 姓名 + 培养费”)
培养费标准:
| 招生领域 | 培养费 | 招生领域 | 培养费 |
| 机械工程 | 3万元 | 测绘工程 | 3万元 |
| 材料工程 | 地质工程 | ||
| 电气工程 | 交通运输工程 | ||
| 电子与通信工程 | 农业工程 | ||
| 控制工程 | 环境工程 | ||
| 计算机技术 | 工业工程 | 3.6万元 | |
| 软件工程 | 项目管理 | 5万元 | |
| 建筑与土木工程 | 物流工程 | 3.6万元 | |
| 水利工程 | 工商管理硕士 | 109000元 |
第二步:学位信息采集(见报到大厅通知)
为了学位信息上报和学位证书的制作,要求工程硕士参加学位信息图像采集。
1、每人交费12元;
2、携带二代身份证原件;
3、穿白色上衣,面容洁净,发型整齐,头发不能遮盖眉毛和耳朵(长发者需把头发扎起)。
第三步:到土木与交通学院报到(校本部科学馆五楼507室)
1、交合同书,审核缴学费情况,办理学生证、填写学籍卡、校微;
2、预交教材代购费500元(统一订购多退少补)。注:可自备教材或向往届工程硕士借用。
3、领取书包、教材、课表、培养方案等。
四、上课时间、地点
河海大学(南京)校本部
五、开学典礼暨入学教育
六、其他事项
1.如有特殊原因不能按时报到者,请提前向学院请假。事假一般不超过两周。按照学校规定未经请假超过两周不报到者,取消入学资格。见附件4:河海大学2014级工程硕士报到须知。
2、关于工程硕士录取及开学相关事宜以河海大学研究生院文件或公告为准。河海大学研究生院网址:http://gs.hhu.edu.cn,相关通知请点击“通知公告”和“合作培养”查询。
3、土木与交通学院工程硕士培养与合作发展办公室地点:南京西康路一号河海大学科学馆五楼503。学院网址:http:/。
学院联系人及咨询电话:
张老师,025-83786633,18061705876
太阳集团tyc151
二○一四年三月七日
附件1:河海大学2014级土木与交通学院工程硕士录取名单
附件2:河海大学2014级工程硕士研究生培养合同书
附件3:河海大学2014级工程硕士南京班课表
附件4:河海大学2014级工程硕士报到须知
附件4:河海大学2014级在职人员攻读硕士学位研究生入学报到须知.doc


